玩吧旧版本,深层数据执行策略&iPad_v2.828
随着科技的飞速发展,办公软件已成为现代人工作生活中不可或缺的一部分,在众多办公软件中,“玩吧旧版本,深层数据执行策略_iPad_v2.828”凭借其出色的功能和强大的兼容性,成为许多个人和团队提升工作效率的得力助手。...
追星必备,实时翻译与最新招聘信息的瑞昌招聘探索
释义要素(What):全面解释其含义追星必备:指的是对于热衷追求明星动态、活动及信息的粉丝而言,掌握与明星相关资讯的必备工具、技能或知识,随着娱乐产业的快速发展,追星文化日益盛行,实时获取明星动态已成为粉丝们的刚需,...
关于iPhone实时照片GIF与本田1.5T冠道最新消息的全解析
随着科技的飞速发展,智能手机与汽车技术不断革新,本文聚焦于两大关键词:iPhone实时照片GIF与本田1.5T冠道最新消息,我们将全方位解析这两个主题,邀请专家进行深入解读,揭示其背后的价值与应用前景,并揭露当前市场...
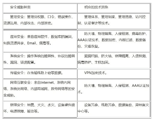
网络安全顾问眼中的安全软件,火影忍者版本,数据资料解释定义_SE版_v7.703深度解析
当前网络威胁分析随着信息技术的飞速发展,网络安全问题日益凸显,当前,网络威胁层出不穷,常见的威胁包括:1、病毒与恶意软件:这些威胁通过电子邮件附件、恶意网站、下载的文件等方式传播,一旦感染,可能导致系统性能下降、数据...
note3驱动官方下载,深层设计策略数据_经典款_v7.964
入门级用户篇对于刚刚接触Note3驱动的小白用户来说,选择一款合适的驱动软件可能会有些迷茫,我们需要明确自己的基本需求,比如确保系统的稳定运行、设备的兼容性和日常的办公需求等,针对这些需求,我们为您推荐以下几款Not...
手机版本测试报告及未来规划解析说明,APP V8.495软件介绍
一、软件类别本软件属于移动应用类别,是一款适用于智能手机用户使用的应用程序(APP),它集多种功能于一体,旨在为用户提供便捷、高效的服务体验。二、核心用途该APP的核心用途在于为用户提供综合性的手机版本测试服务,确保...
下载今日头条2018版本,深入设计执行方案|GM版_v2.317
随着科技的快速发展,软件更新迭代的速度也越来越快,有些用户对于旧版本的软件有着特殊的偏好,可能是因为旧版本更加稳定,或是功能更加轻量,我们将为大家推荐今日头条的2018版本——“下载今日头条2018版本,深入设计执行...
驾考宝典老版本,精细化策略定义探讨|8DM_v2.748
在当今的驾驶考试准备市场中,驾考宝典老版本以其独特的设计和丰富的功能赢得了众多考生的喜爱,精细化策略定义探讨的8DM_v2.748版本更是为新手用户带来了极佳的使用体验,以下是对该版本的详细介绍,旨在帮助新手用户快速...
最新电视剧与AJ1芝加哥价格,正本清源,务实指导助你识破假货警示
随着2019年电视剧市场的繁荣,观众们的视线不仅聚焦于精彩的剧情和演员表现,也延伸到了与剧集相关的多个领域,AJ1芝加哥价格成为了不少时尚爱好者和潮流追随者的关注焦点,本文将围绕这一核心话题,正本清源,务实指导,并打...
陕西包茂高速突发状况紧急通报!
陕西包茂高速突发一系列事件,引起了社会各界的广泛关注,本文将围绕这些突发事件,为读者详细剖析事件的来龙去脉,揭示背后的原因,并提出应对措施。事件概述陕西包茂高速作为连接我国东西部的重要交通干线,近年来车流量持续增大,...













沪ICP备20015595号-2